Słowo od autora:
Dzięki Pawłowi i zaproszeniu do publikacji na jego blogu, artykuł ten ujrzy światło dzienne w języku polskim. Jednak artykuł ten pisałem z myślą o rynkach międzynarodowych. W polskich realiach, wiele z problemów tutaj wspomnianych nie jest może największymi bolączkami na rynku. Oczywiście wszystkie wzmianki na temat on-page są jak najbardziej właściwe niezależnie od rynku, na którym pracujemy. Przepraszam również za pokaleczony czasem język polski. Wynika to z faktu, że niektóre zwroty ciężko było przetłumaczyć 1 do 1, a chciałem aby artykuł pozostał wiernym tłumaczeniem oryginalnego. Miłej lektury!
Czy on-page SEO to nowe off-page?
Jesteś zmęczony wysłuchiwaniem oraz wyczekiwaniem na newsy dotyczące aktualizacji Pingwina lub zapowiedzi, że SEO oraz link building umiera? Jeśli tak to dobrze się składa, że trafiłeś na ten artykuł.
Osobiście uważam, że dyskusje na temat zmian algorytmu Google oraz nałożonych kar rozprasza seowców na tyle, że czasem zapominają o pozostałych aspektach SEO.
Co się zmieniło?
Zacznę od najbardziej interesującej części (tak sądzę), czyli najnowszy trendów w on-page SEO.
Nowe trendy w SEO on-page
Czynniki wpływające na on-page oraz techniczne SEO na przestrzeni kilku lat nie zmieniły się tak bardzo, jak niektórzy mogą sądzić. Zaryzykuję stwierdzenie, że Google coraz bardziej skupia się na doświadczeniu użytkownika. Searchmetrics Ranking Factors 2014 potwierdza tą teorię. Głównym celem Google Panda było przefiltrowanie wszystkich, niskiej jakości stron oraz pozostawienie, tylko tych najlepszych.
Koniec z przeładowanymi stronami ? mniej znaczy więcej
W 2012 roku Google pokochał kontent. Każdy kontent. Im większy indeks, tym wyżej strona mogła rankować. Może się wydawać, że każdy kolejny update Google jest coraz bardziej sprytny. Dieta Pandy nie opiera się jedynie na bambusie, ale również na PRZEŁADOWANYCH stronach. Zatem w 2014 roku ?odchudź? swoją stronę tak bardzo jak to tylko możliwe.
Jak można to zrobić dobrze?
- Usuń zduplikowany kontent (np. Skorzystaj z rel=?canonical?)
- Wykorzystaj ?noindex, noarchive, follow? polecenie, żeby ukryć strony, których nie chcesz używać jako landing pages (np. Cookie policy, terminy wysyłki itp.
- Jeśli posiadasz strony, które nie pozyskują ruchu organicznego, oznacza to, że Google zakwalifikował je jako nisko jakościowe. Masz 3 opcje: wyindeksuj je, usuń, stwórz od nowa.
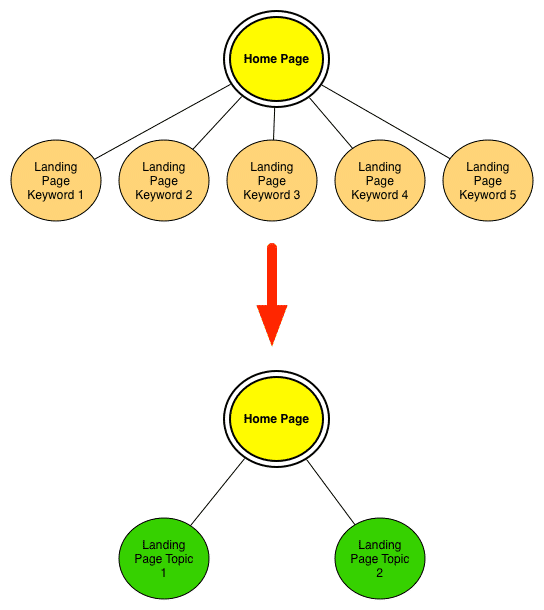
Buduj landing pages pod tematy, nie słowa kluczowe.
No tak, Google nie będzie mieć problemu żeby wpaść na to, jakie to sa tematy. Ta koncepcja nie jest nowa, aczkolwiek jak widać, nie jest już jedynie koncepcją.
Jak to zrobić?
- Pogrupuj content ze względu na temat.
- Linkuj w zakresie jednej tematycznej grupy
- Stwórz przejrzyste strony docelowe dla każdego pojedynczego tematu
- Skoncentruj się oraz linkuj do stron docelowych z najlepszym kontentem
Twoja główna strona nie powinna być główną stroną docelową
Prawdopodbnie 90 % z Was powie: ?Tak, robiłem tak przez lata.? Jesteś pewien? Na Twoim miejscu sprawdziłbym główne słowa kluczowe oraz strony, które do nich rankują. Wciąż widzę (zbyt) wiele stron targetująych wszystkie rodzaje słów kluczowych z jedną lub dwiema stronami docelowymi. (Zazwyczaj jest to strona główna + offer page).
Na przykład? Powiedzmy, że próbujesz rankować na słowa kluczowe: ?naprawa motocykli?, ?samochody używane? oraz ?naprawa gaźników?. Oczywiste jest, że nie możesz optymalizować SEO tylko pod jedną stronę docelową. Jest to mylące dla ludzi, tym bardziej mylące będzie dla Google.
Jak można to zrobić dobrze?
- Tak jak wcześniej, stwórz oddzielne strony docelowe dla każdej kategorii tematów (jak w przykładzie powyżej, dla każdej usługi jaką oferujesz)
- Użyj swojej głównej domeny do budowy świadmości twojej firmy. (ogólne inforamcje, o tym kim jesteś).
Przeczytaj więcej o strukturze budowania linków w moim artkule: http://www.linkresearchtools.com/case-studies/how-to-create-right-link-building-strategy/.
Odrzuć niepożądane rankingi
Takie podejście nie jest zbyt popularne. Ale ja mocno wierzę, że rankowanie na nieodpowiednie słowa kluczowe może sprowadzić na Ciebie gniew Google?a.
Podam przykład. Mam klienta który sprzedaje światła policyjne. Rankuje jednak również na hasła takie jak ?gry z gliniarzami?, oraz ?gry z policją?. Oczywiście cały traffic, który do niego trafia ze wspomnianych słów kluczowych, odbijał się z powrotem do Google, po czym użytkownicy przechodzili na inne strony takie, które bardziej odpowiadały treści ich zapytania. Takiego user experience z pewnością nie można zaliczyć do pozytywnego. Pisałem o tym, w jaki sposób SERP bounce rate jest czynnikiem rankingowym w moim podsumowaniu warsztatów SEO z byłymi Googlers?ami.
Jak dotąd, kiedy wspominam o tym pomyśle, reakcje środowiska SEO są mieszane. Jednak wciąż jestem zdania, że należy rankować tylko na odpowiednie keywords?y.
Jak można to naprawić?
- Zdeoptymizuj słowa kluczowe, na które nie chcesz być w top 10. Czasami nawet zmiana paru nagłówków potrafi rozwiązać problem.
- Jeśli dana strona rankuje tylko na jeden, nieodpowiedni keyword, po prostu ją usuń.
Twoje treści powinny rozwiązać problem użytkownika
Google staje się coraz lepszy w zgadywaniu i wie czy użytkownik ma ochotę faktycznie kupić Twój produkt, czy zbiera po prostu informacje na dany temat. Pamiętaj o tym, żeby stworzyć taki, który będzie odpowiadał na pytania Twoich użytkowników i rozwiązywał ich problemy.
Moim zdaniem, Google obecnie wynagradza strony, które odpowiadają na wiele pytań których odpowiedzi nie ma na innych stronach.
Google ma jeden cel – zakończyć proces wyszukiwania (terminate search)!
Jeśli Twoja strona będzie najlepsza w swojej niszy, a odwiedzający ją zakończy wyszukiwanie właśnie na niej, będzie to świadczyć o sile autorytetu Twojej strony. Mówiąc ?zakończenie wyszukiwań?, nie mam rzecz jasna na myśli próby zastąpienia Google?a. Mówię o sytuacji, kiedy ktoś kończy swoje wyszukiwanie informacji na Twojej stronie, bo znalazł wszystkie potrzebne mu informacje i odpowiedzi właśnie tam.
Jak zrobić to dobrze?
Jednym z najlepszych sposobów na to, by znaleźć, poinformować, a potem zarobić na odwiedzających Twoją stronę, jest odpowiadanie na ich pytania, a następnie zaprezentowanie im oferty pasującej do ich wyszukiwania.
Obecnie jest to dosyć łatwe, ponieważ mamy wiele świetnych rozwiązań w zasięgu ręki. Poznaj przykład świetnego oraz prostego planu marketing?owego, obecnie używanego przez wiele stron eCommerce.
Przykładowy przepływ konwersji dla sklepu online:
Stwórz ładną, szczegółową stronę ze wszystkimi informacjami, jakie będą Ci potrzebne, aby rozwiązać problem Twojego klienta. Na przykład daj im informacje na temat kupowania telewizora LED.
Patrząc na wizytę klienta, widzisz swoje najważniejsze dane. Wiemy dokładnie, które strony odwiedził, i w które linki kliknął. Mam więc dwie najważniejsze informacje potrzebne, aby sprzedać produkt.
- Użytkownik (cookie)
- Co on/ona chce kupić
Teraz, z odpowiednią kampanią remarketing?ową, możemy spróbować nawiązać kontakt z tym użytkownikiem poprzez ponowne przedstawianie mu reklam stron oraz które odwiedza.
Dzięki danym, które teraz posiadasz, możesz wyświetlić wyłącznie produkt, który Twój klient chce kupić. To ma naprawdę świetną konwersję.
SEO i marketing internetowy cały czas się zmieniają i ewoluują. Google jest jedynie częścią tego procesu. Sam fakt, że mamy dużo ruchu na hasło ?LED TV? nie jest głównym celem webmasterów. Bez odpowiednich treści, struktury strony która by wspierała Twoją pracę przy budowaniu linków, świetnego link building?u, i perfekcyjnego on-page SEO, ryzykujesz spadek sprzedaży, oraz to, że spadniesz w rankingach względem konkurencji.
Na szczęście dla tych z Was, którzy boją się wszystkich nowych trendów w SEO, są też rzeczy, które pozostają takie same. Jeśli wciąż trochę obawiasz się nowych trendów w SEO, zacznij od tych klasycznych kroków!
Klasyki Onpage SEO
To jest coś, co pewnie usłyszałeś już milion razy, ale pomimo to, podejmij wyzwanie: znajdź w wynikach top 10 na jakiekolwiek hasło 10 stron, które mają wszystkie następujące rzeczy dobrze zrobione!

Nie będę tłumaczył jak te rzeczy zaimplementować i użyć, ponieważ jest to dość proste i bez problemu znajdziesz więcej informacji na temat w intrenecie. Po prostu je wymienię:
- Meta Title
- Meta Description
- Dobrze zaimplementowane H tagi
- Tagi Alt Image
- Nazwy obrazów
- Dobre sitemap?y
- Odpowiedni czas odpowiedzi serwera
- Odpowiedni czas ładowania
- Naprawione wewnętrzne 404
- Rozwiązane problem z duplicate content
- Wewnętrznie
- Zewnętrznie
- Jasna i odpowiednia konstrukcja strony
- Click Through Rate od Google
- Odpowiednia proporcja HTML/Text
- Kwestie walidacji W3C
Większość tych problemów można z łatwością sprawdzić w dużej skali za pomocą Deep Crawl bądź Screaming Frog.
Rób SEO jak Magda Gessler
Kiedy już rozwiążesz wszystkie powyżej wymienione sprawy, to może wystarczyć, że uda Ci się wyprzedzić konkurencję w rankingach Google. Niezależnie czy prowadzisz startup, czy korporację. Może będzie to łatwiejsze do zrozumienia, jeśli porównam, Google do Magdy Gessler.
Powiedzmy, że jesteś właśnie ?Gesslerówką?, i masz wybrać 10 najlepszych restauracji w Warszawie. Jeśli serwujesz świetne jedzenie, ale masz totalny syf w kuchni, obsłudze i na sali, nie masz absolutnie żadnych szans, aby znaleźć się w tym rankingu.
Z SEO jest tak samo?jeśli masz jasną, zorganizowaną stronę, ułatwisz Google ocenę Twoich treści, a to z kolei pomoże Ci znaleźć się w Top 10.
Podsumowanie
Muszę przyznać, że to jest dosyć dziwne odczucie pisać o wspieraniu off-page SEO, odpowiednią strukturą on-page, kiedy tak naprawdę powinno być odwrotnie. W obecnych czasach, kiedy zdobycie (a nie samo zbudowanie) dobrego linku kosztuje często nawet kilkaset dolarów – pełne wykorzystywanie jego potencjału jest nie tylko dobrym pomysłem. Jest to konieczne.
Przez jakiś czas, SEO on-page nie było ?sexy?, ponieważ większość SEOwców zajmowała się budową linków. Sądzę, że obecnie więcej pracy należy włożyć w optymalizację całego procesu SEO.
SEO on-page może i dalej nie jest sexy, ale dzięki niemu zarabiasz więcej pieniędzy, ponieważ całościowo poprawia wrażenie jakie Twoja strona wywiera zarówno na jej użytkownikach jak i oczywiście Google?u.
Zródło: http://optimal-marketing.com/
Autorem artykułu jest Bartosz Góralewicz, współwłaściciel agencji SEO Elephate zajmującej się SEO oraz content marketingiem na rynkach międzynarodowych.
Podeślij to do IAI może pójdą po rozum do głowy
Prosty i jasno! Szkoda ze jeszcze czesto trzeba pod google.pl wdrazac dziwaczne rozwiazania. Choc nalezy przyznac ze kierunek seo jest coraz bardziej sensowny.
„Rób SEO jak Magda Gessler”
Czyli co? Mam wrzucać SWLe (czytaj włosy) do linkowania (czytaj zupy) oraz mam uwalać konkurencję i wbijać tam swój interes?
Pycha 🙂
Jak widzę kiepskie strony, które są w TOPie przede mną to nie mam przekonania, że ten czynnik ON – SITE jest tak istotny.
Tekst trafnie ujmuje jak potrzebna jest obecnie zmiana nie tyle metod czysto technicznych wspierających SEO, co dostrzeżenie zmian w tym jak Internauci reagują na treści znajdywane w Google.
Powiem tak – Google się nie zmieniło.
Zmienia się podejście do tematu.
W Polsce jeszcze czasu musi upłynąć aby co nieco dotarło – nie tyle do klientów ale i do branży.
Zauważ Bartek że nasi branzowcy tolerują różnego rodzaju bzdety głoszone przez znanych ludzi z branży.
Jak więcej osób przestanie bać się mówić publicznie to co naprawdę myślą – będzie super.
Odwagi 🙂
O jakości piszę od lat i ja wdrazam w życie – jak widzę narzekania na Google to … śmiać się chce 🙂
Bo jak się spamuje pod tym samym nickiem i mailem x stron klientów na różnych blogach to wiadomo, że na onsite niema czasu
A czy to czasem także nie jest tak, że google sam sobie wybierze podstronę z naszej strony, która najbardziej pasuje do zapytania użytkownika, i taką podstronę wyświetli w wynikach?
Może, aż tak do serca nie bierz sobie tego 🙂
„Jeśli Twoja strona będzie najlepsza w swojej niszy, a odwiedzający ją zakończy wyszukiwanie właśnie na niej, będzie to świadczyć o sile autorytetu Twojej strony.”
– ale istnieje coś takiego jak zakładki w przeglądarce i można otworzyć więcej niż jedną stronę na raz.
IMHO zmieniło się i to drastycznie. Widzę to po nawet black hatowych projektach. Kiedyś robienie stert kontentu robiło zajebista robote. Mialem nawet skrypty do generowana podstron masowo, tworzących Silosy. Nie dost ze te g… mi rankowały pięknie, to jeszcze główna szła w topy mocno. Teraz w każdej niszy takie coś raczej jest samobójstwem.
Jako przykład mam strony, które dostały Panda. Panda dziala na levelu podstrony, nie domeny i widzę dokladnie ktore podstrony spadły, które poszły do góry. Google jasno ocenia teraz jakość kontentu i najczęściej robi to dobrze.
„Bartosz Góralewicz – święcie przekonany, że na rynku polskim jest za dużo specjalistów SEO, świadomie go opuścił.” – zastanawia mnie zatem po co tak mocno w ostatnim czasie promuje się właśnie w PL?
Google zmienia się i będzie się zmieniać w zależności od potrzeb użytkowników. To oni tak naprawdę swoim doświadczeniem „już” decydują o pozycji w SERP – SEO On-site jest tylko odpowiedzią na ich zapotrzebowania, które jesteśmy za pomocą narzędzi Google odnaleźć
@Laskas.pl – specjaliści są, ale
1) albo się nie ujawniają – bo jak napisałem dzisiaj branża SEO to kółko wzajemnej adoracji
2) albo są zakrzykiwani przez tych, dla których pewne rzeczy biją w ich biznesy
Ja w wielu tematach się nie wypowiadam, bo szkoda czasu na to.
Polskie SEO jest spieprzone na maksa – BTW też dziwię się, że Bartek jednak wchodzi na polski rynek… 🙂
Content contentem, ale gdy właściciel serwisu mówi mi: „Nie interesuje nas optymalizacja ani budowanie marki, tylko sprzedaż”, to troszkę się człowiek podłamuje. Taniej i szybciej wychodzi dodanie linków na zapleczu agencji, nawet w towarzystwie konkurencji, niż pracowite tworzenie interesujące treści i dostosowywanie serwisu pod Użytkownika. Co najzabawniejsze – taka taktyka się nadal sprawdza. Chciałbym wierzyć, że to działania na krótką metę, mam jednak wątpliwości.
@Piotr – jak właściciel Ci tak powie, to pokaż mu wtedy to 🙂 – http://blog.seo-profi.pl/czy-mozna-zwiekszyc-znacznie-ruch-na-stronie-z-google-bez-linkowania-oczywiscie-ze-tak/
A jak nie chce – to nie Twój problem.
Co do taniości, no cóż – ja wolę pracować niż kombinować 🙂
@Sebastian
no wiem jak wygląda Polski rynek – dobrze nie jest 🙂
Pytałem tylko po co Bartek promuje się tak mocno w Polsce skoro przerzucił się na rynek UK?
Przeglądając naturalne wyniki wyszukiwania można mieć wątpliwości o to co tak naprawdę decyduje o pozycji, często na pierwszych miejscach znajdują się strony o marnym, skromnym, a zatem i mało przydatnym contencie.
„czy to czasem także nie jest tak, że google sam sobie wybierze podstronę z naszej strony, która najbardziej pasuje do zapytania użytkownika”
Tak jest, chociaż nie zawsze wybiera taką podstronę, jaką byśmy chcieli. Wtedy warto zmienić co nieco w optymalizacji.
„Taniej i szybciej wychodzi dodanie linków na zapleczu agencji, nawet w towarzystwie konkurencji, niż pracowite tworzenie interesujące treści i dostosowywanie serwisu pod Użytkownika.”
To zależy, o jakich działaniach mówimy. Moim zdaniem to właśnie optymalizacja jest znacznie tańsza i szybsza (nie licząc tych najbardziej zaawansowanych rozwiązań), niż zdobywanie bezpiecznych linków. Wystarczą drobne zmiany typu dopasowanie odpowiednich i unikalnych dla każdej podstrony tytułów, poprawki w linkowaniu wewnętrznym i drobne kombinacje w opisach produktów czy też dodanie opisów kategorii, aby uzyskać efekty podobne do tych z linkowania… tylko z optymalizacją trudniej przesadzić i wpakować się w kłopoty i chociażby dlatego powinna być zawsze podstawą działań.
Piotr te dzialania w PL sie pewnie sprawdzaja.. wierze ze tak moze byc. Przytocze szybki case – mam klienta, linki z Columbia University, Harvard (branza medyczna). PR6, linki się przelewają i to z miejsc, gdzie 1 – 2 by pewnie nie jedną stronę „podrzucilo” o 10 pozycji do góry. Wciąz jest niżej niż reszta, przez słabą strukturę, błędy on-page itd. U nas Google wybiera najlepsze co może z top 10, coś musi się pokazywać w wynikach, stąd różnice spore wciąz między rynkami.
To porównanie z Geslerową, super pomysł! Cały artykuł bardzo pomocny dzięki!
Ok, Bartek, ale czemu Ty promujesz się w Polsce?
Nie do konca rozumiem pytanie 😉 Nie pamietam zebym mowil ze w PL nie bede publikował. Jestem Polakiem, lubię Polskę ogólnie (i dlatego wciąż tu mieszkam). Tak samo jak jezdze na polskie konferencje, mam tu mnóstwo znajomych z branzy itd…
bardzo słaby artykuł… Panie Góralewicz nie popisał się Pan, artykuł jest nudny i słaby i nie w nim specjalnie nic konkretnego
A co byś chciał przeczytać w takim artykule ?
Spoko artykuł. Sporo z tych rzeczy sam stosuje, ale faktem jest, że klienci są często bardzo oporni, jeżeli chodzi o inwestowanie w kontent :/
No bądźmy szczerzy Tomek, pozycjonowanie nie jest najbardziej emocjonującą czynnością. Jeżeli chodzi o sam artykuł to bardzo ciekawy. Zwłaszcza podoba mi się budowanie landing page pod temat a nie pod słowo kluczowe. Rozumiem z tego że lepiej zrobić mniej podstron o lepszym contencie niż więcej z kiepskim, tak?